pymc.Logistic#

class pymc.Logistic(name, *args, rng=None, dims=None, initval=None, observed=None, total_size=None, transform=UNSET, default_transform=UNSET, **kwargs)[source]#

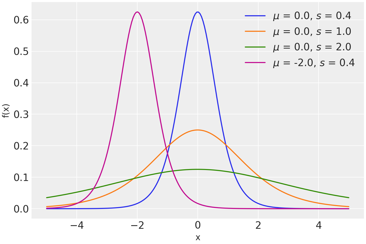
Logistic distribution.

The pdf of this distribution is

\[f(x \mid \mu, s) = \frac{\exp\left(-\frac{x - \mu}{s}\right)}{s \left(1 + \exp\left(-\frac{x - \mu}{s}\right)\right)^2}\]

(Source code, png, hires.png, pdf)

../../../_images/pymc-Logistic-1.png

Support

\(x \in \mathbb{R}\)

Mean

\(\mu\)

Variance

\(\frac{s^2 \pi^2}{3}\)

Parameters:
mutensor_like of float, default 0

Mean.

stensor_like of float, default 1

Scale (s > 0).

Methods

Logistic.dist([mu, s])

Create a tensor variable corresponding to the cls distribution.